栏目:股票配资平台 作者:股票配资平台 更新:2025-12-19 阅读:120
<{股票配资平台}>跨行存款手续费咋收?各大银行跨行存款手续费标准介绍{股票配资平台}>
在日常生活中,随着社会的不断发展,人们的金融需求也日益增长。在某些情况下,我们可能需要进行跨行存款,但对于这个过程中是否需要支付额外手续费以及手续费的收费标准,相信许多人还不太了解,那么跨行存款要手续费吗?跨行手续费是怎么算的?下面一起来了解一下。

跨行存款要手续费吗?
首先,需要明确的是,跨行存款在大多数情况下是需要支付一定手续费的。不同银行采取不同的收费标准,以下是一些主要银行的跨行存款手续费情况:
中国银行:跨行存款手续费按照存取款金额的1%收取,最低每笔1元,最高每笔50元。

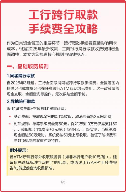
工商银行:跨行存款手续费按照存取款金额的0.5%收取,最低每笔2元,最高每笔100元。
建设银行:跨行存款手续费按照存取款金额0.5%收取,最低每笔2元,最高每笔50元。
农业银行:跨行存款手续费按照存取款金额0.5%收取,最低每笔10元,最高每笔60元跨行查询收手续费吗,异地转入手续费再加0.5%,最低1元,最高50元。
交通银行:跨行存款手续费根据存款金额分档收费,1万元以下5.5元,1万元至10万元10.5元,10万元至50万元15.5元,50万元至100万元20.5元。
光大银行:跨行存款手续费一律收取0.5%的手续费,最低5元,最高50元。
根据以上收费标准,使用不同银行进行跨行存款跨行存款手续费咋收?各大银行跨行存款手续费标准介绍,手续费的数额会有所不同。例如,如果按照工商银行的标准,取款一万元,跨行存款手续费将为50元。

