栏目:股票配资平台网站 作者:股票配资平台 更新:2026-03-06 阅读:60
<{股票配资平台}>宁波东钱湖大学生购房补贴申请流程及所需材料全知道{股票配资平台}>
东钱湖旅游度假区大学生办事流程
者申请资格:点击查看
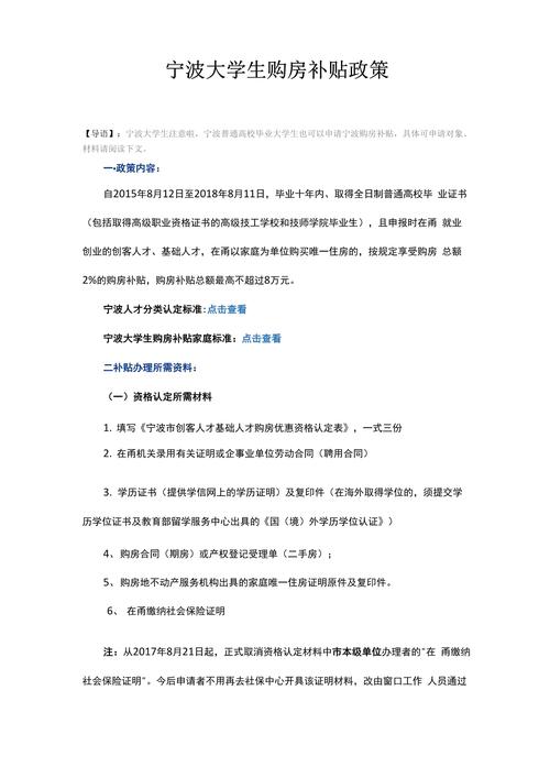
第一步:大学生购房补贴资格认定(7个工作日)
办理地点:东钱湖旅游度假区行政服务中心二楼46、47号窗口
需带材料:
1.填写《宁波市创客人才基础人才购房优惠资格认定表》,一式三份
2.在甬机关录用有关证明或企事业单位劳动合同(聘用合同)
3.学历证书(提供学信网上的学历证明)及复印件(在海外取得学位的,须提交学历学位证书及教育部留学服务中心出具的《国(境)外学历学位认证》)
4、购房合同(期房)或产权登记受理单(二手房);
5、购房地不动产服务机构出具的家庭唯一住房证明原件及复印件。
第二步:购房地的财政部门意见审核(7个工作日)
办理地点:东钱湖旅游度假区行政服务中心二楼46、47号窗口(如:购房地点位于鄞州区,则去鄞州区行政服务中心办理)
需带材料:
1.资格认定表:
2.大学生购房补贴申请表(一式两份):
3.房产证复印件
第三步:补贴申请(当月受理,次月20号后开始拨款)
办理地点:东钱旅游度假区湖行政服务中心二楼46、47号窗口
需带材料:
1.房屋产权所有人和户口簿原件及复印件:
2.购房优惠资格 认定表原件:
3.购房合同复印件(二手房提供存量房网签合同):
4.房屋所有权证复印件:
5.契税发票复印件;
6.交房发票复印件;
7.家庭唯一住房证明复印件:
8.产权登记受理单(二手房提供)
9.社保卡复印件:
10、结婚证复印件(已婚提供)
咨询电话: 、

举例:你在符合所有申请购房补贴条件的情况下,在东钱湖工作,社保也缴纳在东钱湖。毕业后在鄞州区买了房子,那么你的步骤是:在东钱湖资格认定(在鄞州区开具唯一住房证明)——在鄞州区行政服务中心财政审核盖章(可以和住房证明同时办理)——东钱湖进行补贴申请。
温馨提示:关注微信公众号宁波本地宝,在对话框回复【购房补贴】获取宁波购房补贴最新政策、申报入口/时间/方式/流程/材料、以及相关材料下载!

手机访问 宁波本地宝首页
相关推荐 宁波大学生购房补贴 宁波购房补贴
2025年宁波社保补贴申领指南(条件+方式)
宁波市人力资源和社会保障局、宁波市财政局联合印发《宁波市贯彻落实稳就业政策实施办法》,明确了就业岗位补贴、社会保险补贴、就业见习补贴等20种补贴申报方式。
关于调整2025年宁波市汽车报废更新政策的公告
宁波市2025年报废更新政策有调整,在原政策基础上增加“报废车车牌所在地”和“新车上牌地”限定条件,其他要求不变。
2025年第三季度象山人才购房补贴申请后房子多久可以买卖?
根据《象山县人才安居实施办法(试行)》(象政发〔2023〕14号)的文件规定宁波东钱湖购房证明,决定开展象山县人才购房补贴(2025年第三季度)申领工作,具体申领信息,一起来了解一下!
2025年第三季度象山购房补贴二手房可以申请吗?
根据《象山县人才安居实施办法(试行)》(象政发〔2023〕14号)的文件规定,决定开展象山县人才购房补贴(2025年第三季度)申领工作,具体申领信息,一起来了解一下!
2025年第三季度象山人才购房补贴申请流程一览
根据《象山县人才安居实施办法(试行)》(象政发〔2023〕14号)的文件规定,决定开展象山县人才购房补贴(2025年第三季度)申领工作,具体申领信息,一起来了解一下!
2025年第三季度象山人才购房补贴申请时间
根据《象山县人才安居实施办法(试行)》(象政发〔2023〕14号)的文件规定,决定开展象山县人才购房补贴(2025年第三季度)申领工作,具体申领信息,一起来了解一下!
2025年三季度象山人才购房补贴申请材料需要哪些?
根据《象山县人才安居实施办法(试行)》(象政发〔2023〕14号)的文件规定,决定开展象山县人才购房补贴(2025年第三季度)申领工作,具体申领信息,一起来了解一下!
2025第三季度象山人才购房补贴怎么申请?
根据《象山县人才安居实施办法(试行)》(象政发〔2023〕14号)的文件规定,决定开展象山县人才购房补贴(2025年第三季度)申领工作,具体申领信息宁波东钱湖大学生购房补贴申请流程及所需材料全知道,一起来了解一下!
2025第三季度象山人才购房补贴夫妻都能申请吗?
根据《象山县人才安居实施办法(试行)》(象政发〔2023〕14号)的文件规定,决定开展象山县人才购房补贴(2025年第三季度)申领工作,具体申领信息,一起来了解一下!
2025年第三季度象山县人才购房补贴研究生补贴多少?
根据《象山县人才安居实施办法(试行)》(象政发〔2023〕14号)的文件规定,决定开展象山县人才购房补贴(2025年第三季度)申领工作,具体申领信息,一起来了解一下!
2025年三季度象山人才购房补贴本科补贴多少钱?
根据《象山县人才安居实施办法(试行)》(象政发〔2023〕14号)的文件规定,决定开展象山县人才购房补贴(2025年第三季度)申领工作,具体申领信息,一起来了解一下!
2025年第三季度象山人才购房补贴多少钱?附发放标准
根据《象山县人才安居实施办法(试行)》(象政发〔2023〕14号)的文件规定,决定开展象山县人才购房补贴(2025年第三季度)申领工作,具体申领信息,一起来了解一下!
上一篇文章:宁波购房补贴学信网学历证明怎么找下一篇文章:宁波购房补贴资格认定有有效期吗

