栏目:股票配资平台网站 作者:股票配资平台 更新:2026-04-19 阅读:1
<{股票配资平台}>买云计算股票看这21家龙头,阿里腾讯移动在列{股票配资平台}>
行业主要上市公司:阿里巴巴-SW(09988);腾讯控股(00700);百度集团-SW(09888);紫光股份();用友网络();中国电信();中国移动();中兴通讯();浪潮信息();中科曙光();神州数码();证通电子();东方国信();光环新网();卓易信息();华胜天成();首都在线();品高股份();天融信();深信服()等。
本文核心数据:营业收入;业务收入;业务占比;毛利率等
1、云计算行业上市公司汇总
云计算行业主要参与者有云计算运营商、云计算系统服务商、云计算设备服务商、云计算综合解决方案商、云计算产品服务商等部分组成。




2、云计算行业上市公司基本信息对比
从云计算行业上市公司已有公开信息分析,截至2023年10月,云计算行业上市企业注册资本最多的是中国移动,注册资本为213.9亿元;拥有专利数量最多的是中国电信云计算有哪些股票,共有3178项专利。

注:统计时间截至2025年1月15日。
3、云计算行业上市公司业务布局对比

云计算行业的上市公司中,尽管阿里巴巴和腾讯控股的云业务占比较低,在10%左右,但是各自的子公司阿里云、腾讯云均属于行业内的头部企业;云计算业务占比一半以上的企业有品高股份、中科曙光、卓易信息、光环新网、证通电子、浪潮信息等。软件公司例如神州数码,通讯技术公司中国移动、中国电信,其云计算业务占比较低。


4、云计算行业上市公司云计算业绩对比
2023年,除去部分上市企业为具体划分云计算业务业绩外,在中国云计算行业的上市企业中,中国移动、中兴通讯云计算业务较高。从毛利率角度来看,品高股份、卓易信息、用友网络和天融信的云计算相关业务的毛利率均超过了40%。

注:营业收入和毛利率均为公司2023年情况,下同。

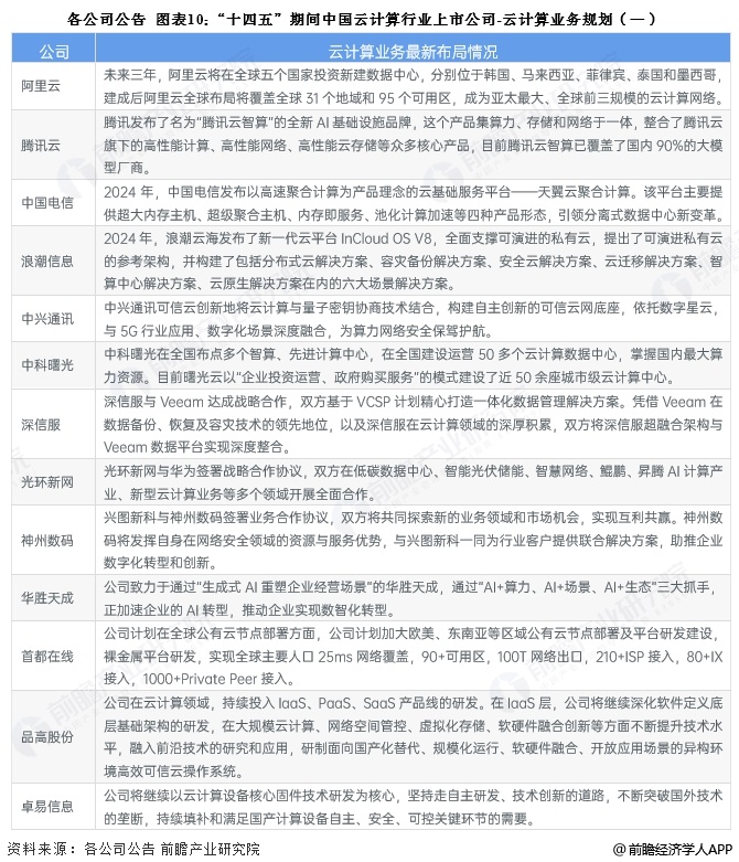
4、云计算行业上市公司云计算业务规划对比
云计算行业上市公司中少部分公司对营收透露具体的指标计划。从头部企业阿里云的业务规划可以看出买云计算股票看这21家龙头,阿里腾讯移动在列,阿里云未来三年的业务版图将持续扩大;腾讯云将致力于深耕政企业务领域。

更多本行业研究分析详见前瞻产业研究院《中国云计算产业发展前景预测与投资战略规划分析报告》
同时前瞻产业研究院还提供产业新赛道研究、投资可行性研究、产业规划、园区规划、产业招商、产业图谱、产业大数据、智慧招商系统、行业地位证明、IPO咨询/募投可研、专精特新小巨人申报、十五五规划等解决方案。如需转载引用本篇文章内容,请注明资料来源(前瞻产业研究院)。
更多深度行业分析尽在【前瞻经济学人APP】,还可以与500+经济学家/资深行业研究员交流互动。更多企业数据、企业资讯、企业发展情况尽在【企查猫APP】,性价比最高功能最全的企业查询平台。
上一篇:百度Q1财报超预期,净利润大增22%
下一篇:没有了

