栏目:股票配资平台 作者:股票配资平台 更新:2025-09-07 阅读:89
<{股票配资平台}>双林股份股权变化纷繁复杂,历史沿革可用一个字形容——乱{股票配资平台}>
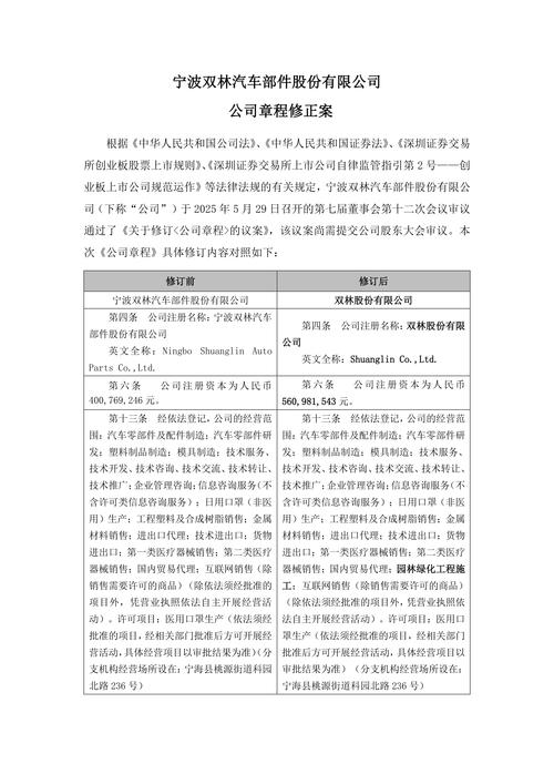
双林股份最吸引投资者注意的,莫过于其创立以来纷繁复杂的股权变化。纵观公司历史沿革情况,投资者还是只能用一个字来形容――乱。
资料显示,双林股份前身为宁波双林精密模具有限公司,于2000年11月成立,注册资本2000万,由宁波双林集团股份有限公司(以下简称“原双林集团”)出资1900万元,持股95%;自然人赵立和蔡行海分别以现金出资50万元,各占2.5%股份。

2002年1月,原双林集团将其持有的精密模具51%股份,以1205.19万元的价格转让给子公司双林电子。2004年11月,双林电子将其中41%股份以820万元转回给原双林集团,10%的股权以200万元转给邬建斌;蔡行海、赵立也将其各自持有的股权按原始出资额全部转给原双林集团。2005年8月,原双林集团又将所持有的90%股份,以1800万元价格转给双林投资有限公司,转让价格依据为原始出资额;同时,精密模具更名为双林汽车科技有限公司。2005年12月,双林投资与邬建斌按各自股权比例,分别现金增资2250万、250万,双林汽车科技注册资本增至4500万,并于2006年3月整体变更设立股份公司。 2007年2月原始股本结构,双林投资更名为宁波双林集团股份有限公司(即“新双林集团”),“原双林集团”已在2007年1月,更名为宁波恒鼎电子股份有限公司,并于2008年1月,进行了清算注销。2007年12月,双林股份引入新股东双林股份股权变化纷繁复杂,历史沿革可用一个字形容——乱,增资扩股后公司注册资本增至7000万。
从上述内容可以看出,尽管进行了眼花缭乱的股权结构调整,但其实际控制人却未发生丝毫改变,一直绕着以邬永林为核心的“邬氏家族”打转,而这个事实自然会引发投资者的疑问:这样由一家五口彻底控制的公司,十几年来其股权结构这样反复折腾,真实目的到底是什么?
相关文章
- 今日股票行情查询:白银概念掀涨停潮,这几只龙头股早盘一字封板
- A股单日涨幅纪录如何?回顾历史,展望中小盘股行情持续性与策略
- 久其软件:中国管理软件领军企业,B2B2C大数据服务专家
- 天味食品股价下跌0.89%,主力资金净流出2099万!公司拟投3亿闲置募集资金理财
- 乐视网复牌跌停9.88%!股价波动风险需警惕,5日核查结果揭晓
- 米庄推出担保服务:保障投资收益准时到账,资金安全再升级
- 大华股份融资余额超80%分位!融券余量达15.56万股,股东户数降至18.67万
- 鼎智科技理财新动向:闲置资金8000万投中低风险产品,线性执行器业务稳健发展
- 江苏鼎智使用闲置募集资金3300万理财!未到期余额6650万元,精密运动控制组件一站式服务优势显著

